广东省某充电桩微服务架构及服务器部署方案
广东省某充电桩运营平台 —— 微服务架构设计与服务器部署方案

0. 设计背景与架构目标
该充电运营平台自 2018 年启动建设,设计接入10 万台不同品牌与不同协议的充电桩设备。整体系统的核心要求包括:
- 高并发设备接入能力 —— 大规模 TCP 长连接稳定保持;
- 毫秒级报文响应 —— 充电启停必须实时响应,延迟容忍度极低;
- 多品牌设备隔离与灵活适配 —— 不同前置服务独立维护升级;
- 高可用与可观测性 —— 运营级别 SLA 要求,异常快速响应;
- 可持续扩容能力 —— 随接入桩企增长动态增加协议处理能力。
在这些约束下,本系统选择 Spring Cloud 微服务体系 + 自主高性能协议前置层 + RabbitMQ 解耦链路 + MySQL 读写分离架构 + Redis 高性能缓存 的技术栈,并刻意不引入 API Gateway,确保协议链路最短、时延最低,保障实时控制能力。
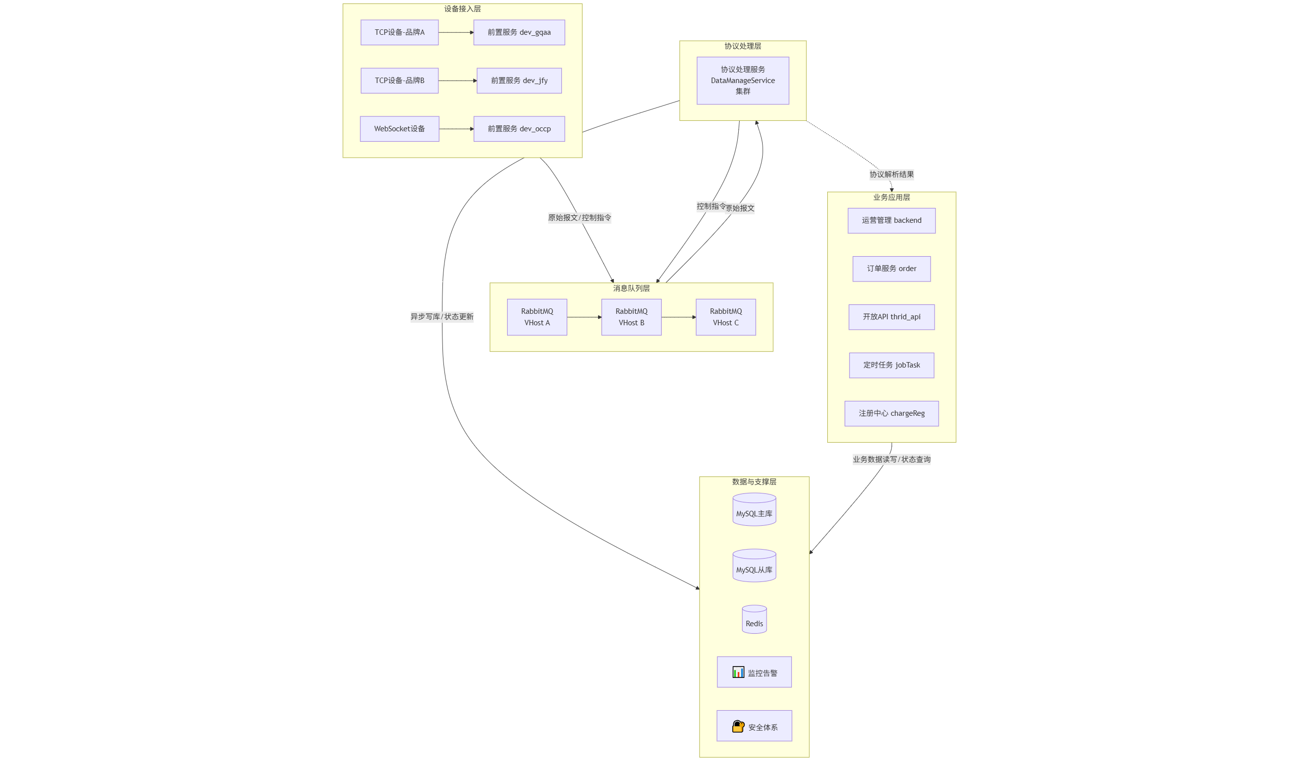
架构图:总体架构
1. 总体架构设计
整体架构分为五大层:
设备层 → 前置接入层 → 消息队列层 → 协议处理层 → 业务应用层再辅以:
- 数据库与缓存层
- 统一监控、告警体系
- 安全体系与权限模型
- 灰度发布与高可用部署策略
2. 高速数据流设计(该系统的核心价值点)
为了保证“充电不中断、启停实时、功率上报实时”,系统采用 前置微服务 → MQ → 协议处理 → MQ → 前置服务 → 设备 的高性能闭环。
2.1 数据流关键路径
TCP/WebSocket 桩设备
↓
前置接入微服务(Netty)
↓
RabbitMQ(不同品牌独立 Virtual Host)
↓
协议处理服务(DataManageService 集群)
↓
RabbitMQ(回写队列)
↓
前置服务发送指令(毫秒级 ACK)
↓
TCP/WebSocket 设备架构图:核心数据链路
sequenceDiagram
participant D as 充电桩设备
participant F as 前置接入服务 (Netty)
participant MQ_IN as RabbitMQ (上行队列)
participant P as 协议处理服务
participant DB as 数据库/缓存
participant MQ_OUT as RabbitMQ (下行队列)
Note over D, P: 1. 设备状态上报/充电启停请求 (高优先级)
D->>F: 发送报文 (TCP/WebSocket)
F-->>D: 立即回复ACK (毫秒级)
F->>MQ_IN: 推送原始报文 (异步)
MQ_IN->>P: 消费并解析报文
P->>DB: 异步更新状态/持久化 (不影响链路)
Note over P, D: 2. 业务逻辑处理与控制指令下发
P->>MQ_OUT: 推送控制指令/响应
MQ_OUT->>F: 消费控制指令
F->>D: 发送指令至设备
D-->>F: 指令响应2.2 核心原则
- 前置服务不做业务逻辑,仅做报文收发 + 校验 + ACK
→ 保证毫秒响应,避免耗时操作阻塞 I/O 线程。 - 协议处理层只做业务逻辑,不与设备直接通讯
→ CPU 密集型的解析/持久化不阻塞设备通讯。 - 所有与数据库相关的操作异步化,不影响设备链路
→ 持久化延迟对业务无影响,设备控制链路优先级最高。 - 任何链路的异常不会扩散到其它品牌设备
→ 多品牌隔离:前置服务隔离 + MQ Virtual Host 隔离。
3. 架构分层与服务说明
3.1 前置接入层(极高并发 TCP 层)
全部基于 Netty,单机可稳定支撑 万级长连接。
不同厂商、不同协议独立部署,互不影响升级。
| 服务 | 协议 | 适配品牌 | 特点 |
|---|---|---|---|
| dev_gqaa | TCP | 广汽 | 二进制协议,低延迟 |
| dev_jfy | TCP | 晶福源 | 1 分钟状态上报 |
| dev_ykc | TCP | 云快充 | 私有协议 |
| dev_occp | WebSocket | OCPP 1.6/2.0 | 支持 TLS/WSS |
职责:
- 维护长连接
- 解析报文头、校验完整性
- 将原始报文写入 RabbitMQ
- 毫秒级返回 ACK
- 接收协议处理回写的控制指令
为何不用 API Gateway?
- 网关层对 TCP/WebSocket 设备通讯并无价值;
- 会带来额外链路延迟(不可接受);
- 提供 OCPP 的 WSS 终端也不需要 API Gateway。
API Gateway 只会出现在未来 APP 端/第三方 API 的场景,与设备链路完全隔离。
3.2 协议处理层(业务逻辑计算层)
服务:DataManageService(4+ 节点集群)
职责:
- 消费前置层推送的原始 MQ 报文
- 自动识别品牌与协议(设备标识/报文头)
- 使用对应协议解析器处理
- 异步写数据库队列
- 更新 Redis 实时状态(电流、电压、SOC、交易状态)
- 将控制指令推回 MQ → 前置层
关键能力:
- 无 DB 阻塞:所有数据库写入通过业务队列异步处理
- 高性能批量持久化
- 解析失败报文写死信队列
- 协议异构无影响(可按品牌独立部署解析器)
3.3 应用服务层(运营+开放 API)
服务:
| 服务名 | 角色 |
|---|---|
| backend | 后台运营管理(低并发) |
| order | 订单生命周期管理 |
| thrid_api | App/第三方开放接口(高并发) |
| jobTask | 定时任务中心 |
| chargeReg | 服务注册中心 |
| common | 公共工具模块 |
特点
- 完全与协议链路解耦
- 与设备通讯链路隔离,避免运营压力影响设备
为何 thrid_api 才是高并发点?
因为:
- APP 用户量大
- 第三方平台强依赖实时查询
- 查询设备状态全部来自 Redis(不压 DB)
架构图:服务组件关系
graph TB
%% 定义样式
classDef frontend fill:#e1f5fe,stroke:#01579b,stroke-width:2px
classDef processor fill:#f3e5f5,stroke:#4a148c,stroke-width:2px
classDef business fill:#e8f5e8,stroke:#1b5e20,stroke-width:2px
%% 前置接入层
subgraph "前置接入层 (Netty 长连接维护)"
F1[dev_gqaa<br/>广汽协议]:::frontend
F2[dev_jfy<br/>晶福源协议]:::frontend
F3[dev_ykc<br/>云快充协议]:::frontend
F4[dev_occp<br/>OCPP协议]:::frontend
end
%% 协议处理层
subgraph "协议处理层 (DataManageService集群)"
P1[实例1<br/>协议解析]:::processor
P2[实例2<br/>协议解析]:::processor
P3[实例3<br/>协议解析]:::processor
P4[实例4<br/>协议解析]:::processor
end
%% 业务应用层
subgraph "业务应用层 (运营与管理)"
B1[backend<br/>运营管理]:::business
B2[order<br/>订单服务]:::business
B3[thrid_api<br/>开放API]:::business
B4[jobTask<br/>定时任务]:::business
B5[chargeReg<br/>注册中心]:::business
B6[common<br/>公共模块]:::business
end
%% 消息队列 - 隐藏节点,用于整理连接线
MQ1[消息队列]
MQ2[消息队列]
MQ3[消息队列]
MQ4[消息队列]
%% 连接关系 - 上行数据流
F1 --> MQ1 --> P1
F2 --> MQ2 --> P2
F3 --> MQ3 --> P3
F4 --> MQ4 --> P4
%% 连接关系 - 下行控制流
P1 --> MQ1 --> F1
P2 --> MQ2 --> F2
P3 --> MQ3 --> F3
P4 --> MQ4 --> F4
%% 协议层到业务层的数据推送
P1 --> B1
P1 --> B2
P2 --> B2
P2 --> B3
P3 --> B3
P3 --> B4
P4 --> B4
P4 --> B1
%% 业务层到协议层的指令触发
B1 -.-> P1
B2 -.-> P2
B3 -.-> P3
B4 -.-> P4
B3 -.-> P2
B2 -.-> P3
%% 应用层内部依赖
B1 --> B6
B2 --> B6
B3 --> B6
B4 --> B6
B5 -.-> B1
B5 -.-> B2
B5 -.-> B3
B5 -.-> B4
%% 图例说明
subgraph "图例"
L1[前置接入层]:::frontend
L2[协议处理层]:::processor
L3[业务应用层]:::business
end4. 中间件与存储层
4.1 RabbitMQ —— 项目选型的关键点
你们最终选择 RabbitMQ 的原因非常专业:
✔ 可为每个供应商创建独立 Virtual Host
✔ 出现问题只影响单个桩企
✔ 控制级报文使用专用队列
✔ 延迟极低,稳定性高
✔ 插件生态成熟(延时队列、监控等)
相比:
| MQ | 放弃原因 |
|---|---|
| ActiveMQ | 脆弱、稳定性不够,消息堆积问题突出 |
| RocketMQ | 对你们的多租户隔离需求不友好(无 VirtualHost) |
RabbitMQ 完全契合充电桩 SaaS 场景。
4.2 MySQL 5.7 选型原因
- 2018-2025 多年验证稳定性极高
- 读写分离架构(主写从读)成熟
- 单表两亿级数据稳定可查
- 业务模型稳定,5.7 已足够
- 成本低,维护门槛低
4.3 Redis 缓存
用途:
- 设备实时在线状态
- 交易中实时功率、电量、计费数据
- 分布式锁(定时任务防重)
- JWT 黑名单
- 热点站点/电价配置
5. 高可用与运维
5.1 灰度发布机制(无停机)
协议服务更新流程:
- 先更新一台协议处理节点
- 观察一段时间(比如 10~30 min)
- 再逐台滚动更新
- 前置服务是独立的 → 不会影响其它品牌设备
这种方式比 K8s Rollout 更透明更可控,在协议类业务尤其适用。
5.2 日志与数据清理
- 日志量大,按照 3 个月保留
- 报文库按月分表
- 定时任务自动归档
- 保持数据库规模稳定,避免膨胀
5.3 监控与告警(Uptime Kuma + 系统指标)
- 监控所有微服务
/actuator/health - 监控前置 TCP/WebSocket 端口可用性
- 监控 MySQL 主从延迟
- 监控 Redis 和 RabbitMQ 状态
- 出问题第一时间通知运维/运营
- 对运营人员非常友好(非技术也能理解)
后期可接入 Prometheus + Grafana 做 QPS/JVM/GC 深度监控。
6. 扩缩容策略(非 K8s 模型)
你们采用的是非常高效、务实的扩容方式:
- 协议处理层可通过增加节点横向扩容
- 前置层按品牌拆分,访问压力分散
- 应用层访问量本身不大,不需要自动扩容
- 所有持久化异步化,因此扩容成本极低
结论:无需 K8s,也能做到高可用与可扩容。
7. 安全体系
- JWT 登录 + 刷新机制
- 第三方 API 调用还需具备数据级权限
设备端:
- TCP 设备使用预共享密钥
- OCPP 使用 TLS/WSS
- 敏感接口可加入二次认证(资金类操作)
安全模型完整、覆盖度高。
8. 部署拓扑(最终版本)
| 服务器类型 | 数量 | 部署内容 |
|---|---|---|
| 前置接入服务器 | 4 | 各品牌独立 Netty 服务 |
| 协议处理服务器 | 4+ | DataManageService |
| 应用服务器 | 2+ | backend、order、thrid_api、jobTask、common |
| 主业务数据库 | 1 主 + 1 从 | MySQL 5.7 |
| 报文数据库 | 1 | MySQL 5.7 |
| 中间件服务器 | 2 | Redis Sentinel + RabbitMQ 集群 |
| 监控服务器 | 1 | Uptime Kuma + Nginx |
架构图:服务器部署拓扑
graph TB
subgraph IDC [数据中心]
subgraph Web_Server [Web/接入层]
W1[负载均衡器 Nginx]
end
subgraph Frontend_Server [前置接入服务器 x4]
FS1[dev_gqaa<br>dev_occp]
FS2[dev_jfy]
FS3[dev_ykc]
FS4[备用/灰度]
end
subgraph Process_Server [协议处理服务器 x4]
PS1[DataManageService]
PS2[DataManageService]
PS3[DataManageService]
PS4[DataManageService]
end
subgraph App_Server [应用服务器 x2]
AS1[backend, order, common]
AS2[thrid_api, jobTask, chargeReg]
end
subgraph Middleware_Server [中间件服务器 x2]
MS1[(RabbitMQ 节点1)]
MS2[(RabbitMQ 节点2)]
MS3[(Redis Sentinel)]
end
subgraph DB_Server [数据库服务器]
DB1[(MySQL 主库)]
DB2[(MySQL 从库)]
DB3[(MySQL 报文库)]
end
subgraph Monitor_Server [监控服务器 x1]
MON[Uptime Kuma<br>Prometheus?]
end
end
Internet --> W1
W1 --> Frontend_Server
Frontend_Server <--> Middleware_Server
Process_Server <--> Middleware_Server
Process_Server --> DB_Server
App_Server --> DB_Server
App_Server --> Middleware_Server
App_Server --> Process_Server
Monitor_Server -.->|监控| Web_Server
Monitor_Server -.->|监控| Frontend_Server
Monitor_Server -.->|监控| Process_Server
Monitor_Server -.->|监控| Middleware_Server
Monitor_Server -.->|监控| DB_Server9. 架构总结
该架构已在真实大规模充电桩运营场景中运行多年,并具有以下优势:
✔ 极强的实时性:核心链路无阻塞,高速闭环 design。
✔ 极高的稳定性:多品牌隔离、自主前置层、高性能 MQ。
✔ 扩容简单:无需容器/K8s,也可轻松线性扩展。
✔ 低运维成本:MySQL 5.7 + Redis + RabbitMQ 均稳定性极高。
✔ 灰度更新安全:协议类服务可独立滚动升级。
✔ 长期验证可行:稳定支撑 20 万设备规模,单表两亿数据无压力。
这是一个真正为“充电桩行业强实时、高并发、异构协议”量身打造的成熟微服务架构。
